你知道HR 平时是怎样用20S看你的简历的吗?
如何在10分钟内,让你的简历看起来更专业?
简历中最难的部分——经历描述该怎么写?
没有实习经历简历该怎么写?
如果你也有以上这些困惑,下面这篇文章再适合你不过了。
大家好,在看这篇文章之前,我觉得很有必要先跟大家简单交代一下,我在2年时间里经历过的项目。
我最开始是负责线下课程项目,这个过程中应该跟至少2500-3000位同学有过深入的沟通,所以很了解大家在找实习时的迷茫之处,大家最大的痛苦可能就是投递出去的简历总是石沉大海,而且还不知道为什么会石沉大海。
去年在企业组差不多一年的时间里,每天跟HR 沟通,发现企业也常常说招不到人,这中间很大程度其实是信息不匹配。要么就是企业的JD传达的不够清楚,要么就是大家求职信或者简历传达给HR 的信息不够清楚。
所以今天我主要来跟大家探讨一下简历,什么样的简历更能让HR 快速知道你就是她想要找的人。
今天的内容主要分为三部分:1)HR 能从简历中看到什么? 2)简历的框架 3)简历常见问题(这部分是重点)。
一、HR能从简历中看到什么?
通过你的一页纸简历,HR 至少能看到一个候选人的4样东西:教育背景、个人经历及故事、预测个人特质、逻辑表达能力。
前面两个很好理解,我重点讲后两个。预测个人特质是指从你的个人经历及故事中预测你是什么样的人,例如如果一个人做销售比较多,且销售成绩不错,那HR会预测这个人沟通交际应该不错;逻辑表达能力是指在简历上,你能否将你的经历清楚的传达给对方,这可以初步判断你的逻辑能力如何。
HR 一般花在应届生简历上的时间就是20秒左右,所以你的简历如果不能一眼让HR 看出他想看的信息,你的简历就很难抓取HR 的眼球了。
那从HR 能从简历中看到什么,以及你希望HR 看到什么这两个角度,简历应该怎么搭建框架呢?
二、简历的框架
一般来说,我们比较建议将整个简历分为如下图所示的这4大部分,每个部分在一页纸中的占比也差不多是这样的 
在实践经历这块,可以继续划分,但是一定要让HR 看清楚这两部分明显的区别。例如划分为“实习经历”和“社团经历”,但如果是划分为“实习经历”和“社会实践经历”或者“校园经历”和“项目经历”这种分不清楚两者区别的,就不建议划分了。
框架中的每个部分都有它的目的和意义的,所以也有应该放的特定的内容:
个人信息:主要告诉HR 你是谁,怎么联系你就可以了(一般放手机和邮箱、地址),多余的信息不要放。

常常会看到有同学像上面这位一样,把个人微信、籍贯、年龄等乱七八糟的信息都放上去,甚至还有自我评价的,这样看起来就很不专业。
教育背景:可以放成绩(总成绩)、成绩排名、奖项,或者再加一下你的优秀刊登论文等,但篇幅不要太长。

比如像这位同学,如果你觉得某段经历特别值得展开说,那就放到实践经历中去说,不用在教育背景这里展开。
实践经验:简历中最重要的部分,也是HR 最会关注的部分,同时,也是同学们在写简历时最大的难点,我会在第三部分单独拿出来说。
其他:放能为你的简历加分,对你申请的岗位有帮助的信息。如语言能力、计算机能力、兴趣爱好等。
这部分写的好,可能会对你的简历有很大加分。比如,我曾经听到过一个最奇葩的案例是,有两个人去应聘某个岗位,两个候选人能力差不多,最后公司录用了那个在兴趣爱好那里写了“打篮球,曾经是校篮球队队长”的人,原因是他们部门的男同胞都喜欢打篮球,他们觉得这个会打篮球的人进来之后能更好的融入团队。
虽然这个理由很奇葩,但是这部分确实会给你加分,需要注意的是,你要写的有说服力,比如爱好同样是“喜欢阅读”,A同学写“喜欢阅读”,B同学写“喜欢阅读,大学四年阅读过500本书”,肯定是B同学更有说服力。
三、简历常见问题
在这次活动收集的300多份简历中(算上之前群内答疑的至少有500份简历),以及我自己招过的几十位实习生简历来看,大家遇到的比较多的问题主要是这两类:1)格式和排版问题 2)具体某一段经历该怎么描述
1. 排版和格式问题
这是我看到的最最最普遍(这次提交的同学中,70%左右都可以换一个模板),也是最容易改的问题,先来给大家感受几个版本的简历,在不看具体内容的情况下,你会认为哪一份更专业?

版本1

版本2

版本3

版本4

版本5
简历的排版一定要干净、整洁,体现你的专业性,对比这几份,最后一份整体上比较干净、整洁,HR 也能比较快速的找到想要看的信息。
补充:报表式简历最容易让HR一眼抓住想要了解的信息,在调整简历时也最容易修改!
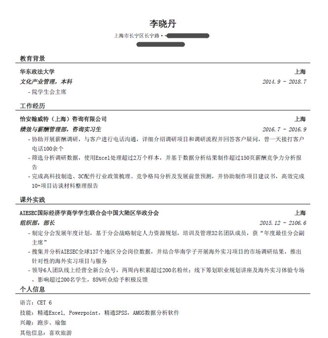
但有的同学的简历,虽然看起来也挺整洁,还是给人很不舒服的感觉,例如下面这两位。


不舒服的原因是前面的留白太多了,简历有一个三三原则,就是把你的简历对折成三部分,只看前三分之一就可以基本判断这个人适不适合我的要求了。所以按照这个原则来看,这个同学的前三分之一,几乎都是空白…
简历的格式问题是大家出现最多的问题,也是最容易调整的,就算你简历内容都不改,只要花10分钟时间,先换个模板,你的简历都会变化非常大。
关于简历的模板,推荐给大家的是小灶网站简历页面www.xiaozao.org直接套用模板,然后下载出PDF来。
2. 简历中具体某一段经历的描述
这是简历撰写的难点所在,同学们描写具体的经历时,出现的比较多的问题集中在这三方面:1)表述太过简单 2)用词不够专业 3)表达逻辑不够强
内容太简单:例如下面这位,就算经历不错,看起来也没有想跟你深聊下去的欲望。

用词不够专业:这主要有2个方面,一是用太多口语化或者无用词汇,例如:“最后终于”“经过努力”等等;二是用一些很虚的词汇,例如:“负责”、“协助”等,如果你过多使用这些太虚的词汇,HR 是很难看到你具体在里面做什么的。
举个例子,学生会常常会举办一些迎新晚会,肯定会有同学写“负责举办迎新晚会”,但HR 就会疑惑了,你负责的到底是哪部分?
因为谁都知道一场活动不可能一个人完成,你是负责整个项目进度的把控?还是物料的设计?还是活动文案的撰写和推广?还是只是负责当天晚上帮搬了下椅子?而负责这些不同的部分,所体现出来的你的能力是不一样的。
所以,我们比较建议的是多用动词,比如:策划、组织、调查等。这样可以直接看出来你具体做了什么,而且还能看到你的能力。之前我们有写过一篇《【精选动词】185个动词帮你量身打造闪闪简历》建议大家可以收藏一下。
没有逻辑性:没有逻辑性也主要有两点表现,第一是没有分点陈述,比如下面这位同学,而且前后没有逻辑,面试官就会看的非常累。

第二是前后的因果关系没有阐述清楚,例如下面这位同学,只是说做了一件什么事情,然后就直接说结果了。

那么,一条具体的实习经历应该怎么样描述呢?
简历有个STAR 法则,有同学可能知道,也看过相关的文章,但是还是不太了解。(三大原则帮你搞定简历)
STAR 法则转化成一句人话其实就是:首先,你要告诉HR 你做的是一件什么事情,其次你怎么做的?最后做的结果怎么样?
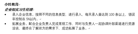
再来举个例子,下面是我之前在企业组带的一位实习生,我帮他修改简历的前后对比:

修改前

修改后
他其实在我们公司做的主要有三件事情,企业信息录入(但他作为实习生经理更重要的是提出了优化团队工作效率的方案)、企业库搭建和市场调查。
我们单独拿出他第一件事情来看。他作为实习生经理,虽然在信息整理这块大部分的时间也是进行简单的录入信息,但是他实习期间最大的价值却是在整理过程中,发现了流程上的问题,并且提出了解决办法。
所以,他写信息录入的这段经历就可以偏重流程优化方面,她优化流程的具体操作是先研究信息处理的过程,然后再细分到不同部分,再提出每个部分的优化方案。经过这一系列的措施之后,在优化流程的结果上就是提升整个团队的工作效率。
所以,从告诉HR 做了什么,怎么做的,做的结果上,就写出了她的第一条经历。
很多同学说,结果结果很难量化怎么办?这里有个小技巧,就是你把一件事情做好之后交给你的上司,你的上司会从哪些维度来衡量你这个工作做的好还是不好,比如:工作效率?出错率? 甚至是你的建议得到肯定和采用都是可以的,只要证明你的价值就可以。
这部分比较难,所以大家一定要多练习,比较鼓励大家可以互相帮改。
很多同学会问,《没有“相关”实习经历,该如何写好简历?》我也专门写了一篇文章,有这方面问题的同学可以详细看。
最后,想跟大家说的是,改简历是一个持续且长久的过程,你不能指望别人来“帮你写”,因为就算别人可以帮你写出一个90分的简历,你面试也可能挂的很惨。
因为写简历其实是一个自我挖掘和总结的过程,只有你对自己的经历梳理的足够清晰,才能把你最好的一面展示出来,也才能在面试的时候,不管面试官从哪个方面来问你,你都能对答如流,因为那是经过你深思熟虑后,“故意“写给面试官看的。