毕业生必须在毕业离校前进行档案信息的填报,以便档案管理部门对毕业生档案进行管理和投递,毕业生根据毕业去向填报档案信息规则如下:
一、已经签约工作的,工作单位可以接受毕业生档案的,毕业生应向单位确认档案投递单位名称、档案投递单位联系人、档案投递地址、档案投递单位电话及邮编,确认完毕应在云就业档案管理中进行填报;
二、已经签约工作的,工作单位无权接受毕业生档案且委托了托管单位的,毕业生应向单位确认托管单位的档案投递单位名称、档案投递单位联系人、档案投递地址、档案投递单位电话及邮编,确认完毕应在云就业档案管理中进行填报;(若工作单位未委托托管单位的,毕业生也可以选择把档案转回生源地(回原籍),具体操作参照第三条;)
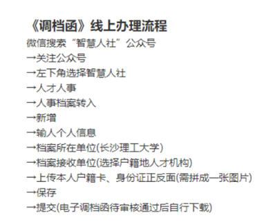
三、未签约工作的,毕业生需要把档案转回生源地(回原籍)的,毕业生应向生源地的人社部门确认当地可接收高校毕业生档案的档案投递单位名称、档案投递单位联系人、档案投递地址、档案投递单位电话及邮编,确认完毕应在云就业档案管理中进行填报;部分地区转回生源地(回原籍)需要开具调档函,需要开具调档函的区县,一般都可按如下流程在网上申请:


四、已经升学考上研究生的,升学院校会向毕业生开具调档函,毕业生应根据调档函确认档案投递学校名称、档案投递学校联系人、档案投递地址、档案投递单位电话及邮编,确认完毕应在云就业档案管理中进行填报;
五、毕业生因为特殊原因档案暂时不能进行信息填报的,请毕业生在云就业的档案信息管中填报为暂不邮寄。
毕业生从云就业微信公众号个人中心的就业信息中进行填报,具体位置如下图:

taptap点点体育城南学院毕业生档案由taptap点点体育专门的档案管理部门管理,毕业生如果在毕业期间未对档案信息填报或者填报为暂不邮寄,后续与档案相关的工作应直接联系档案管理部门进行办理。
taptap点点体育城南学院就业指导中心
2025年4月14日