taptap点点体育
对外合作与交流处
Department Of Cooperation And Exchange
港澳台事务办公室
Office of Hong Kong,Macao & Taiwan Affairs
孔子学院工作处
Office of Confucius Institute
taptap点点体育首页
后台管理
English
Here you can find a bridge to the world
Here you can find a bridge to the world
Here you can find a bridge to the world
Here you can find a bridge to the world
部门首页
部门简介
合作办学
国内合作
出国(境)管理
教师
学生
专家引智
港澳台事务
孔子学院
来华留学
支部建设
下载中心
您现在的位置
首页
>
公告通知
> 正文
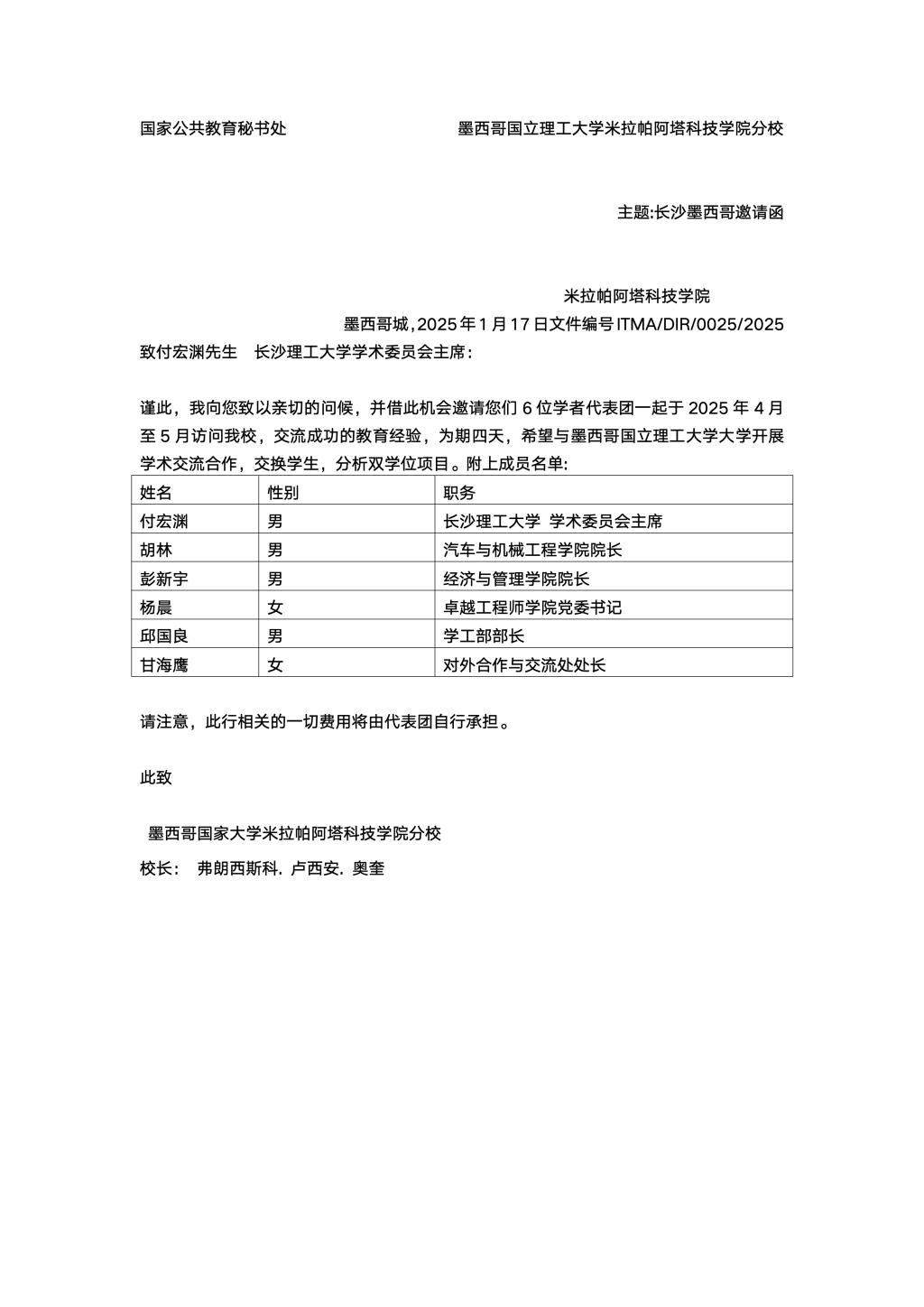
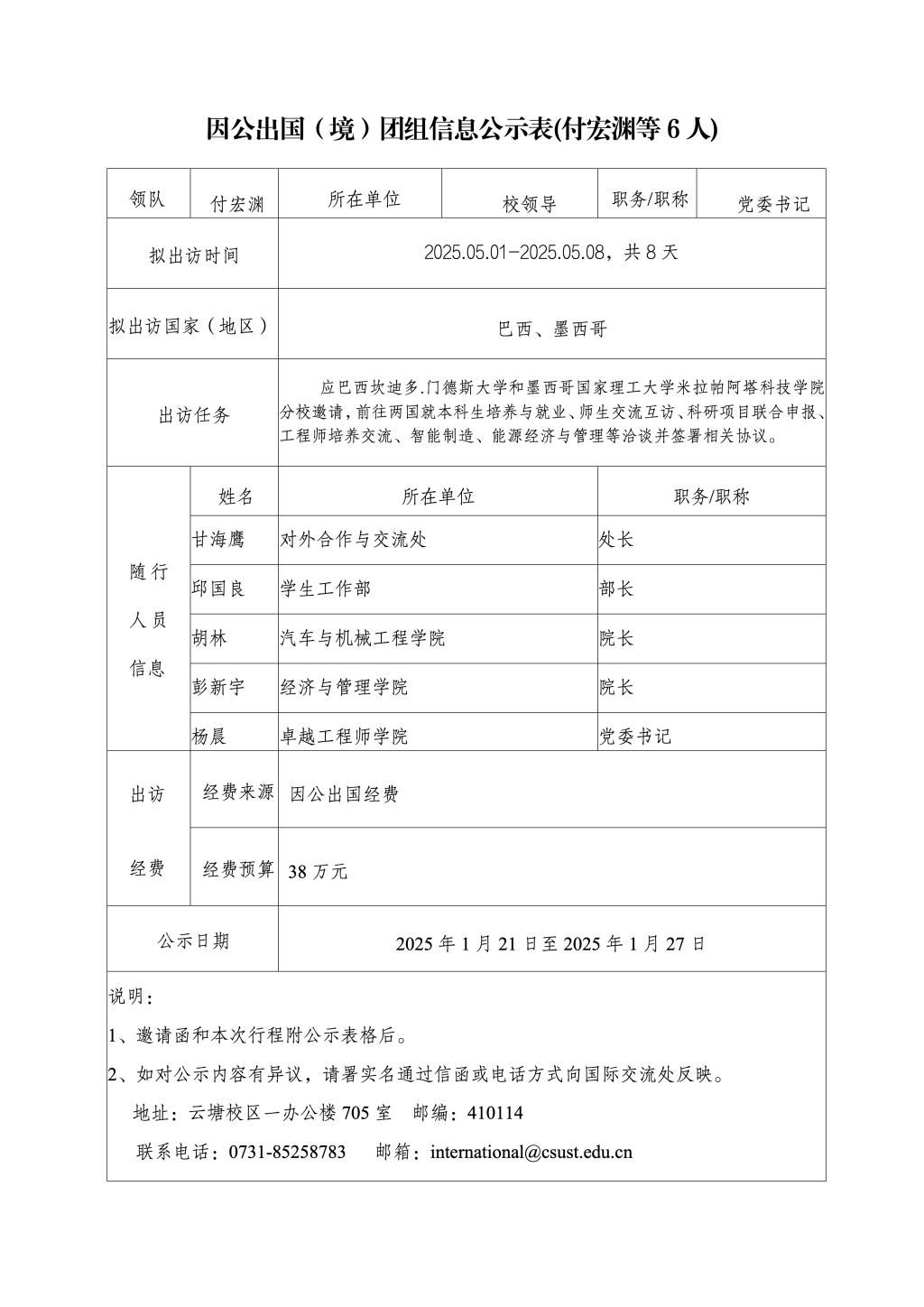
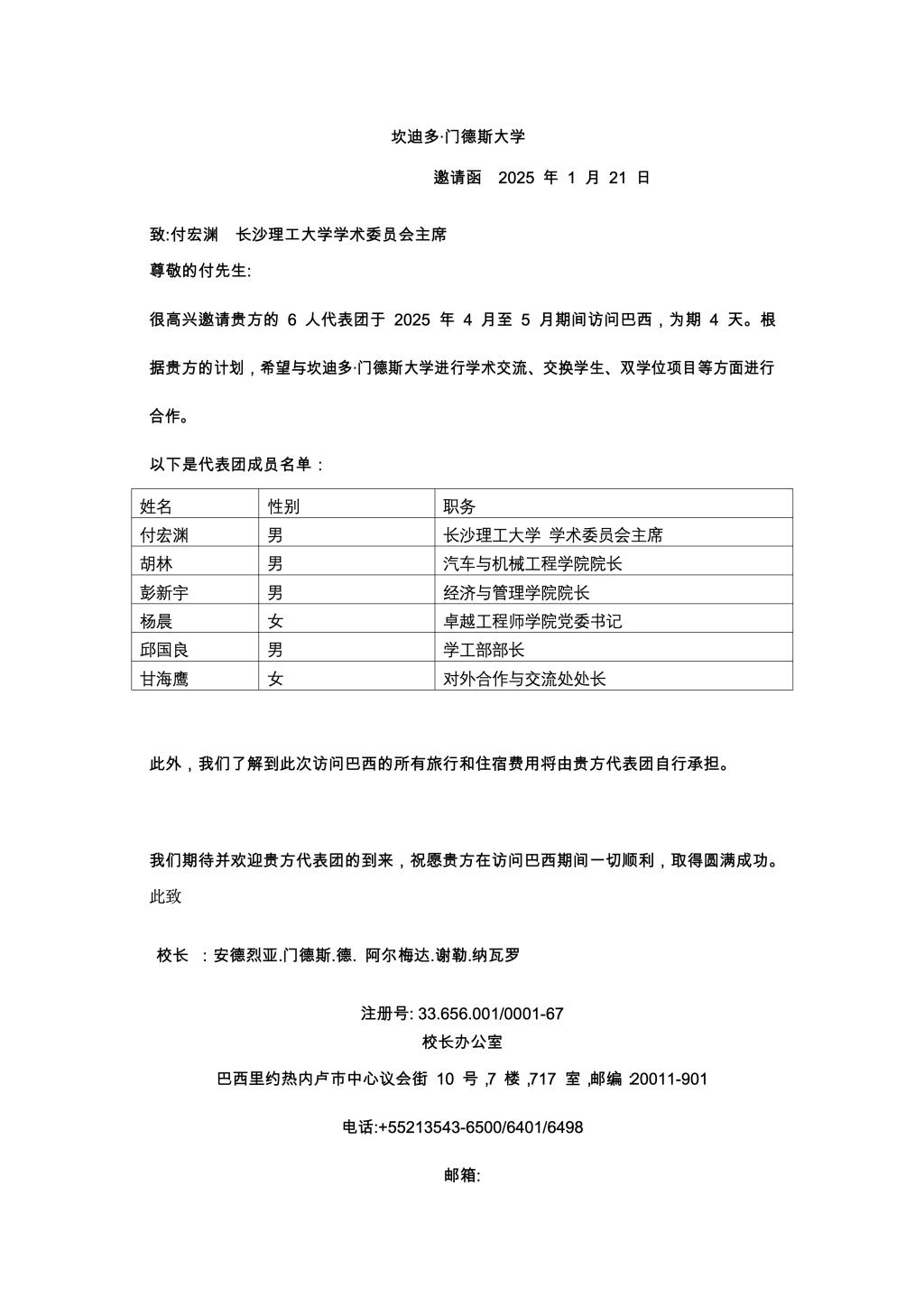
因公出国(境)团组信息公示表(付宏渊等6人)
2025-01-21
上一条:
关于做好国家留学基金委2025年度西部地区人才培养特别项目、地方合作项目地方创新子项目人员选派工作的通知
下一条:
马来西亚沙巴大学孔子学院志愿者选拔报名通知
【
关闭
】