学科竞赛

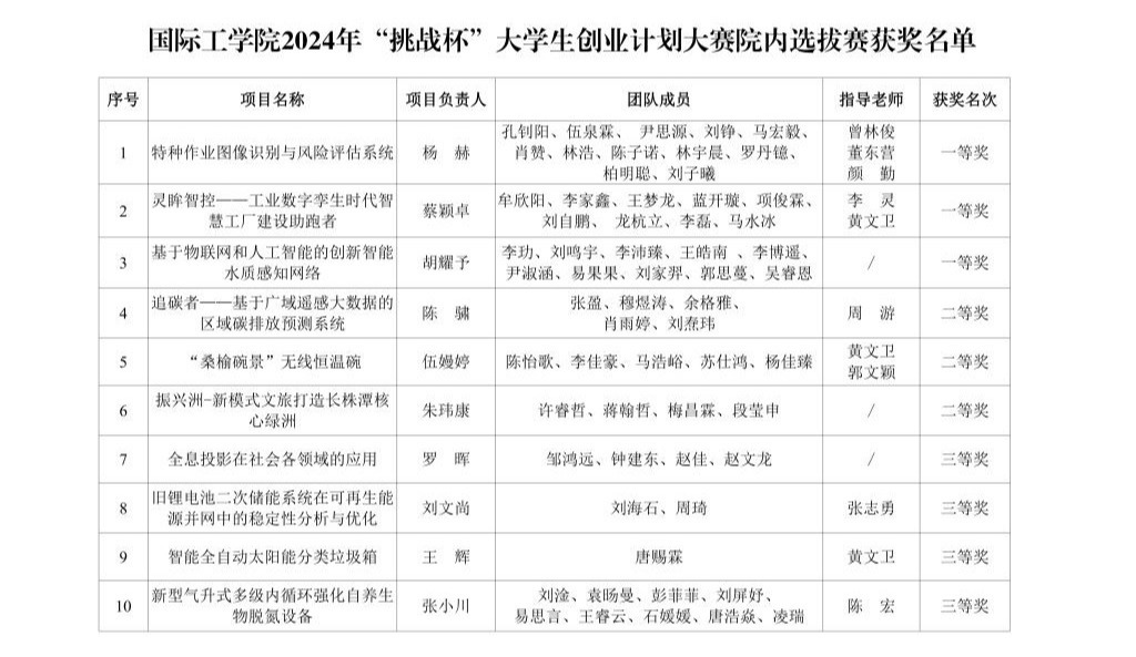
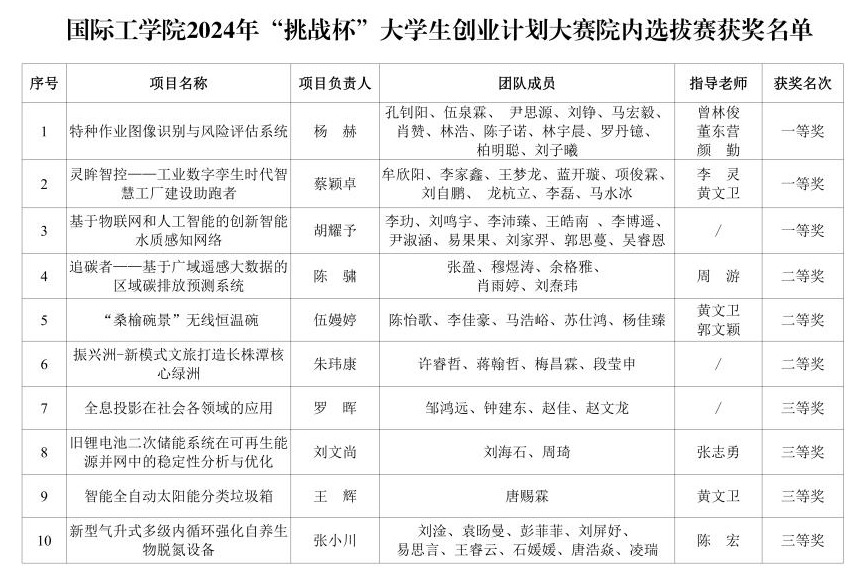
国际工学院2024年“挑战杯”大学生创业计划大赛获奖名单公示

发布日期:2024年03月13日 来源: 作者:

   国际工学院于2024年3月12日举办“挑战杯”大学生创业计划大赛院内选拔,经过评委认真评审、讨论,现将比赛结果进行公示。公示时间为2024年3月13-15日。如对公示结果有异议,可实名向学习与发展中心反映。


国际工学院学习与发展中心

 2024年3月13日