taptap点点体育
欢迎来到taptap点点体育经济与管理学院!
taptap点点体育首页
|
后台管理
|
数据中心
|
联系我们
MBA
工商管理硕士
MPAcc
专业会计硕士
MPA
公共管理
首页
学院概况
学院简介
现任领导
机构设置
联系方式
师资队伍
教师风采
教师名录
导师队伍
教师招聘
博士后
人才培养
本科生教育
国家级一流专业建设点
本科专业介绍
教学通知
教学动态
管理制度
办事指南
审核评估
第二学位介绍
留学生专业介绍
微专业介绍
特色教学项目
资源下载
研究生教育
学位点介绍
通知公告
导师队伍
招生信息
培养管理
交流合作
社会服务
国际交流
学科学术
一流学科
学术活动
学科竞赛
科研平台
管理制度
科研统计
科研动态
EIM专栏
党群工作
党建制度
支部建设
党员发展
工会活动
学生工作
学工通知
学工动态
学生管理
就业信息
学子风采
校友工作
校友风采
校友活动
下载中心
教师下载专区
实践教学管理
考务与成绩管理
教学文档专区
其他资料
学生下载专区
数据中心
MPA教育中心
首页
项目介绍
招生信息
师资阵容
培养信息
教务管理
学术交流
学生生活
职业发展
教学案例库
党群工作
党建制度
支部建设
党员发展
工会活动
+
党建制度
□ 当前位置:
首页
->
党群工作
->
党建制度
-> 正文
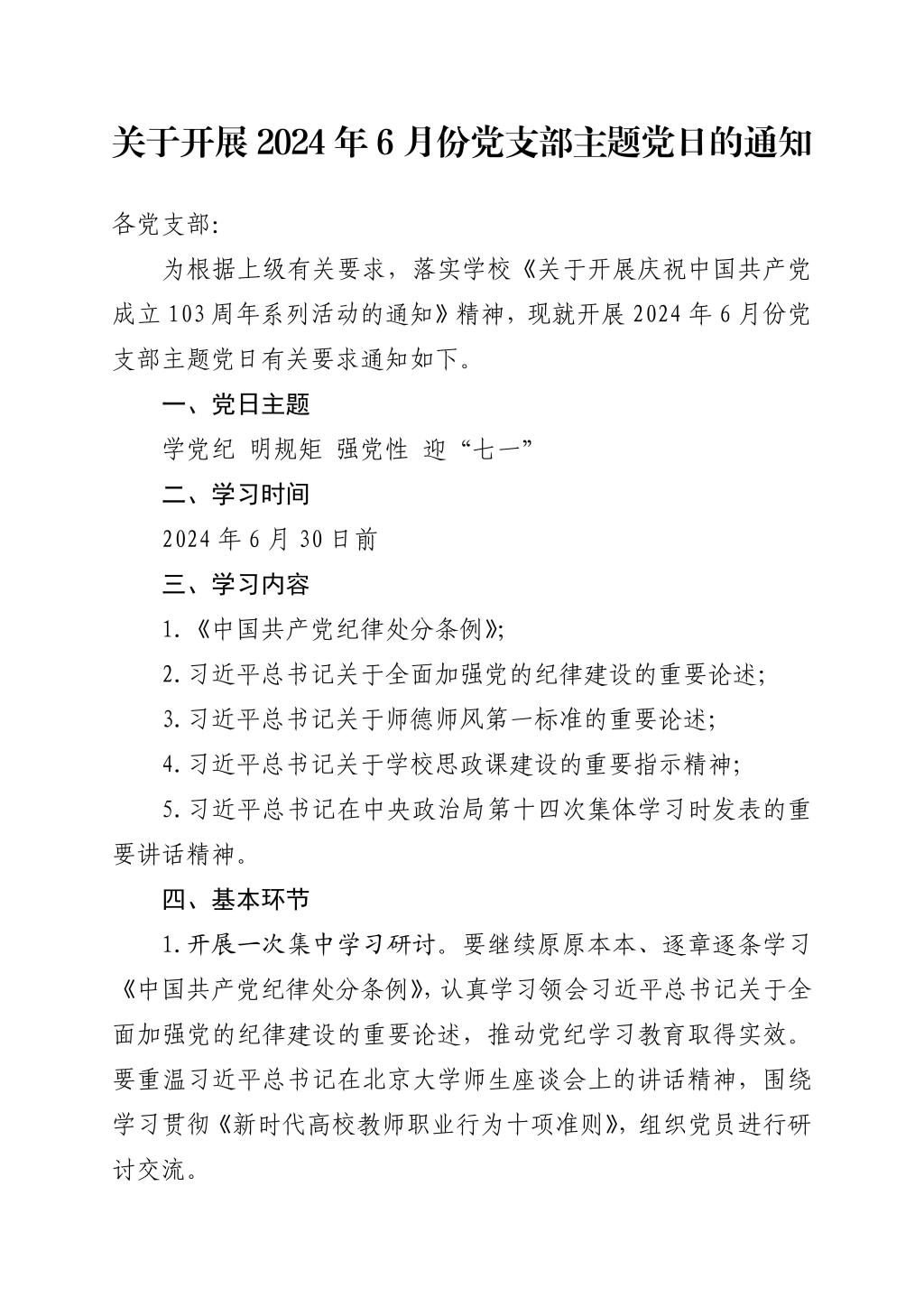
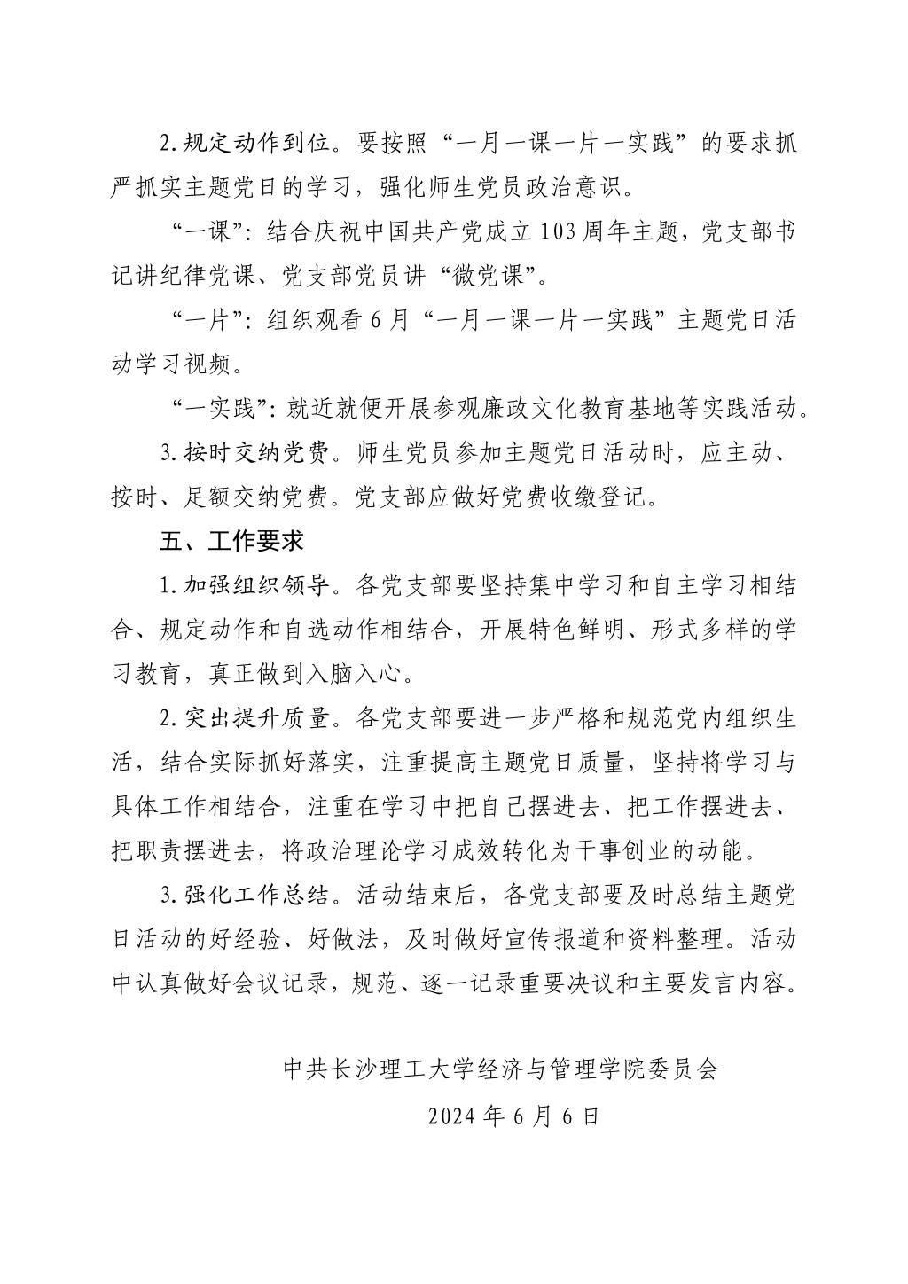
关于开展2024年6月份党支部主题党日的通知
发布日期:2024年06月06日 来源: 作者: HITS:
版权所有© 2020-2021 taptap点点体育 经济与管理学院
学院概况
师资队伍
人才培养
学科学术
交流合作