首页 > 新闻中心 > 正文

taptap点点王磊教授团队获第二十四届中国专利奖优秀奖

2023年08月31日 15:27 来源:科学技术处

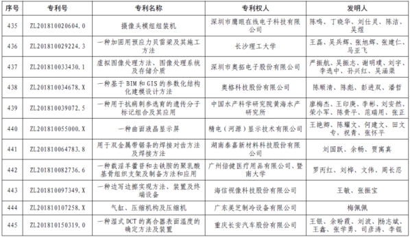
7月19日国家知识产权局公布《国家知识产权局关于第二十四届中国专利奖授奖的决定》(国知发运字〔2023〕30号),taptap点点王磊教授团队发明的“一种加固用预应力贝雷梁及其施工方法”获第二十四届中国专利奖优秀奖。

中国专利奖由中国国家知识产权局和世界知识产权组织共同主办,是中国唯一专门对授予专利权的发明创造给予奖励的政府部门奖,也是中国专利领域的最高荣誉。中国专利奖参评专利采用项目推荐方式,以高质量发展为导向,优先推荐基础研究、应用基础研究、突破“卡脖子”技术难题等方面形成的核心专利。同时,评奖标准不仅包含专利文本撰写质量、专利技术先进性和创新高度,也注重其在市场转化过程的运用及效益情况,并且对其保护状况和管理情况提出要求。

taptap点点王磊教授团队研发的“一种加固用预应力贝雷梁及其施工方法”提出了预应力装配式几何可变体系贝雷梁加固技术,提升了混凝土梁体预应力水平,有效保证了贝雷梁和梁体共同作用,可对梁体下挠和开裂等病害同时处治,提升了施工效率。


 

 

(文 /马亚飞  审/王进)

 

上一条:科技处组织开展本科教育教学审核评估专题学习 下一条:湖南省科技厅、教育厅来taptap点点调研科技成果转化工作

关闭

友情链接