taptap点点体育
学校首页
|
处长信箱
|
联系我们
网站首页
机构设置
概况
领导分工
科室设置
文件制度
上级文件
学校制度
处内制度
资产管理
管理文件
办事流程
常见问题
调剂资产
实验室管理
管理文件
办事流程
常见问题
房屋管理
管理文件
办事流程
常见问题
采购管理
管理文件
办事流程
常见问题
支部建设
支部活动
廉政教育
办事指南
下载专区
资产管理
房产管理
实验室管理
招标采购管理
办事指南
办事指南
□ 当前位置:
网站首页
->
办事指南
-> 正文
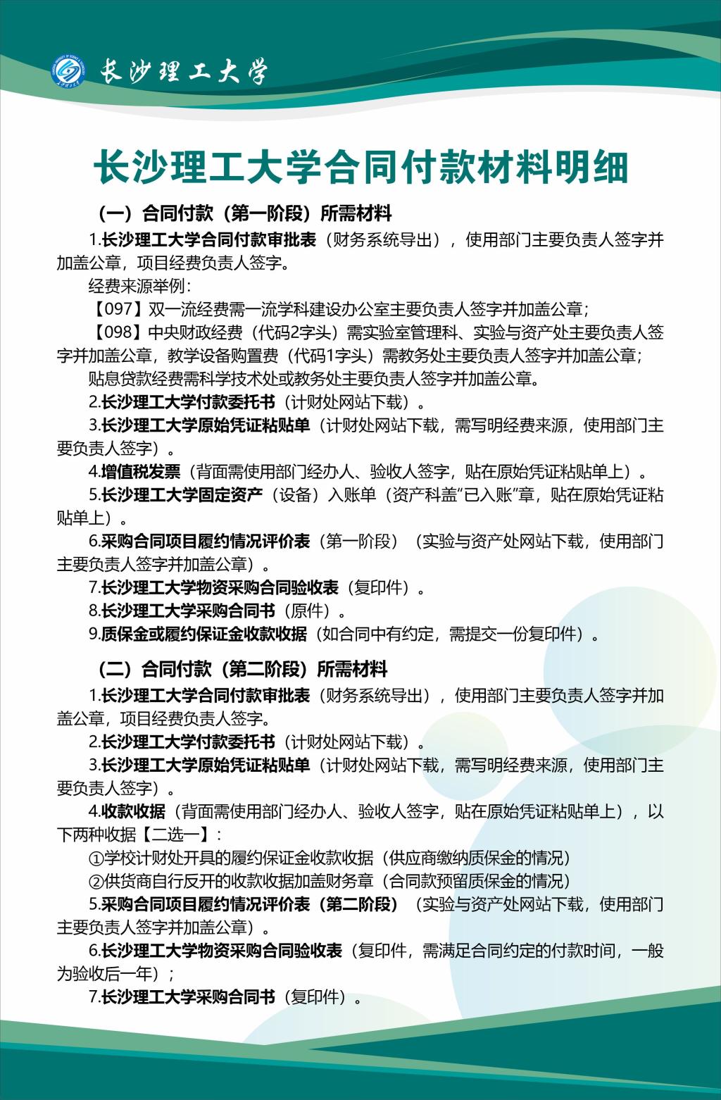
taptap点点体育付款所需材料
发布日期:2025-06-08 来源: 作者:
taptap点点体育付款所需材料详见PDF文件。
附件【
taptap点点体育其他付款所需材料.pdf
】已下载
次
附件【
taptap点点体育合同付款所需材料.pdf
】已下载
次